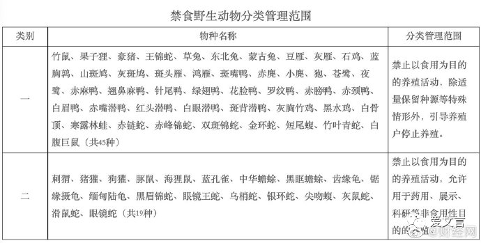
食野生动物,陋习也,庚子秋,国家林草局布告《关于规范禁食野生动物分类管理范围的通知》,令云:竹鼠、果子狸、豪猪、王锦蛇、灰雁、狍凡四十五种生物,禁因食用饲养之,除适量保留种源,当停止养殖。刺猬、猪獾、狗獾、豚鼠、海狸鼠、蓝孔雀凡十九种动物,禁因食用饲养之,可因药用、展示、科研酌情饲养。

食野生动物,陋习也,庚子秋,国家林草局布告《关于规范禁食野生动物分类管理范围的通知》,令云:竹鼠、果子狸、豪猪、王锦蛇、灰雁、狍凡四十五种生物,禁因食用饲养之,除适量保留种源,当停止养殖。刺猬、猪獾、狗獾、豚鼠、海狸鼠、蓝孔雀凡十九种动物,禁因食用饲养之,可因药用、展示、科研酌情饲养。
